前言

运算放大器(中文简称“运放”,英文简称“opa”或者“op amp”)在电路系统的很多环节都发挥作用,其重要性不言而喻。然而,我发现很多时候对运放的spec理解不是很透彻。所以,在看了一系列运放的规格书、应用笔记和参考设计之后,将重点摘录如下,内容主要来自于:Microchip AN722Microchip AN723Renesas R13TB0002EU0100TI SLOA011B等。

由于运放spec较多,我准备分几篇内容,先讲综述和DC(直流)部分,后续讲AC(交流)部分,穿插用LM358等经典型号进行spec对照说明,也可能会附一些小实验。

运放的spec

对运放的spec可以分为四个部分进行描述:输入、输出、电源和信号传输。其中前三者主要涉及DC部分,信号传输涉及AC部分。

运算放大器的spec(理想情况)

图1 运算放大器的spec(理想情况)

为了便于描述,需要给运放建模,建模的意义在于:

  1. 将spec用符号进行定义;
  2. 便于用数学公式表达,如描述各个spec之间的关系;
  3. 对于有些spec,特别是与error相关的spec,是将器件处于某种假设条件或连接方式下进行定义的。这不仅在运放中,在ADC中也很常见。

以下这个图更细致的描述了DC部分spec及其符号:

运算放大器的spec与符号

图2 运算放大器的spec与符号

中英文的对照如下:

  • Input Offset Voltage (VOS):输入偏移电压
  • Input Bias Current (IB):输入偏置电流
  • Input Voltage Range (VIN, VCM):输入电压范围
  • Open Loop Gain (AOL):开环增益
  • Power Supply Rejection (PSRR, PSR):电源抑制
  • Common-mode Rejection (CMRR):共模抑制
  • Output Voltage Swing (VOUT, VOH, VOL):输出电压摆幅
  • Output Resistance (ROUT, ROL , ZOL):输出电阻
  • Power Supply and Temperature Range (VSS, VDD, IDD, IQ):电源和温度范围

Input Offset Voltage (VOS)

Input Offset Voltage,即“输入偏移电压”,我们沿用Renesas R13TB0002EU0100TI SLOA011B中对Input Offset Voltage的定义:

Every op-amp has an internal DC error voltage, known as the input offset voltage, VOS, which causes it to output a voltage even if its inputs are zero.

the DC voltage that must be applied between the input terminals to force the quiescent DC output voltage to zero or some other level, if specified.

就是Input Offset Voltage是一种运放的内部DC错误。因为这种错误的存在,就算是将运放的同相、反相两个输入端短路起来,输出也不会正好是0V。反过来说,如果要让运放输出维持在0V时,两个输入端所需一定的电压差异,这个电压差异就是Input Offset Voltage。注意,虽然文中没写,但这是在运放处于开环状态的情况,而运放处于开环状态,开环增益AOL是很高的。

造成这个现象的原因是,运放内部由许多晶体管组成。对于同相、反相两个输入端,晶体管应该要非常对称和一致,但在实际工艺制备中很难做到,两个输入端总有差异。这种差异需要Input Offset Voltage来平衡。

回到图2的运放模型中,Input Offset Voltage的符号为VOS,它加在同相端,作为VERR(输入错误信号)的一部分,并且与VIN输入信号是串联在一起的。也就是说,如果运放处于闭环状态,则VOS会与VIN一起被放大,如下图中,VOUT中就有VOS的成分。

运放Input Offset Voltage的影响

图3 运放Input Offset Voltage的影响

运放的种类有很多,随着不同设计目的,Input Offset Voltage差异很大,从几μV到几mV都有。一般,精密运放的Input Offset Voltage在0.5mV以下,而通用运放在0.5mV以上。本文后面有LM358的spec进行对照,可以看看它属于什么等级。

另外,Input Offset Voltage还会随温度变化产生漂移(Drift)。

Input Bias Current (IB)与Input Offset Current(IO)

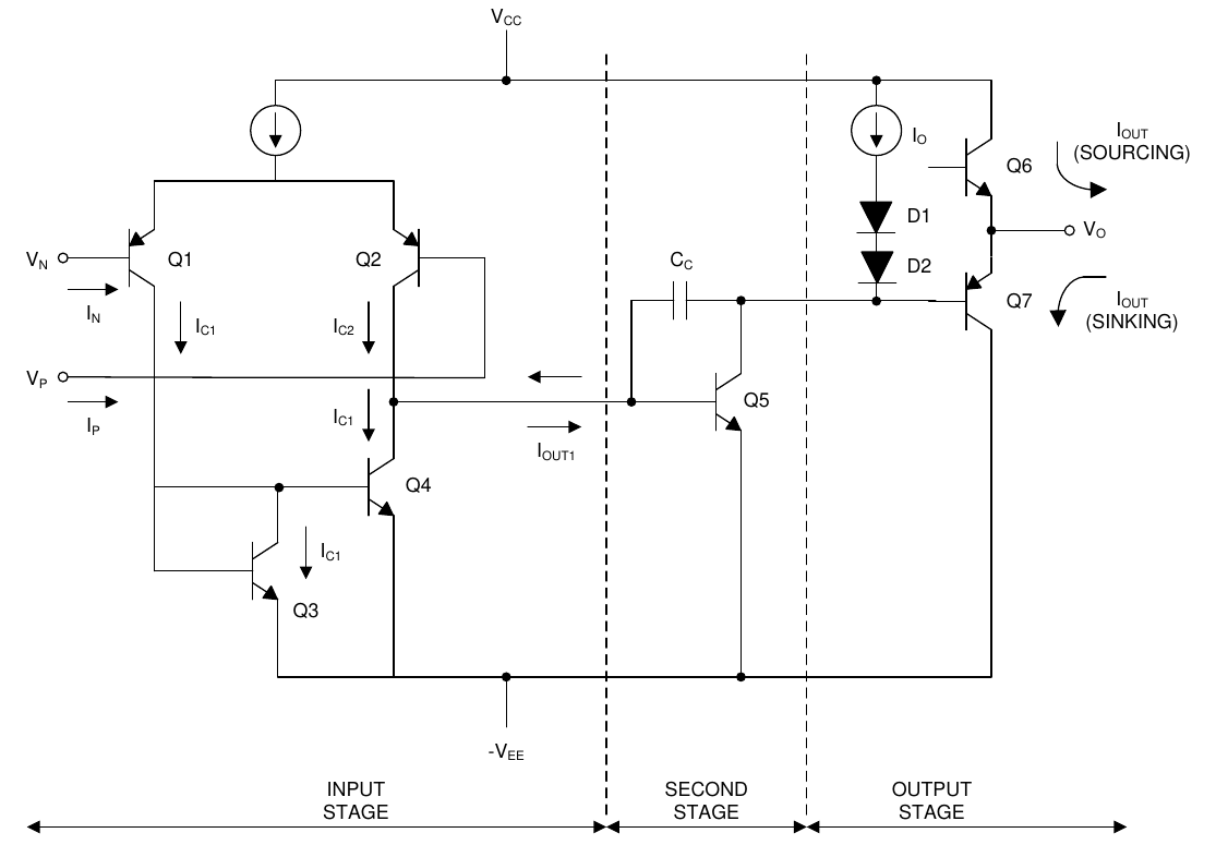
运放的两个输入端都会提供(source)或吸收(sink)电流,我们将运放的内部框图展开,示意如下:

运放内部框图

图4 运放内部框图

上图为基于Bipolar工艺制备的运放,Q1和Q2代表反相和同相输入端晶体管,IN与Ip代表了其基极电流(图2中写为IB-和IB+)。

要让Q1和Q2处于线性工作区,基极必须有一定的电流,这种电流就是偏置电流。

这就引出Input Bias Current的定义:IB = (IN + Ip) / 2

还有一个Input Offset Current的定义:IO = IN - Ip

所以看出“Bias”与“Offset”的区别了吗?上面还提过一个“Drift”,它们的区别如下:

Bias:为了正常工作所需的偏置。

Offset:指两个输入端因差异导致的偏差。

Drift:随外在环境变化产生的漂移。

通常来说,基于Bipolar工艺制备的运放,Input Bias Current较大,在nA级别;而基于CMOS / FET 工艺制备的运放,Input Bias Current较小,在pA级别。这就像是三极管与场效应管的差别。同样的,后面有LM358的spec对照,可以看看它属于什么等级。

另外,除了晶体管偏置需要电流,ESD单元也需要电流,都算在IB里(图4未画出ESD部分)。

我们看一下Input Bias Current的影响,将运放构造为电压跟随器,如果输入端有一个大电阻,Input Bias Current会在电阻上产生压降,从而输出端与输入端电压不一致:

运放Input Bias Current的影响

图5 运放Input Bias Current的影响

而对于Input Offset Current,为了消除两个输入端电流的差异,即:两个输入端都有Bias,但要相同。可以通过电阻匹配来实现,图中将R3设为R1和R2并联的电阻值:

运放Input Offset Current的影响

图6 运放Input Offset Current的影响

LM358 spec对照

上述讲的几个指标与LM358的spec对照看一下。TI LM358B是LM358兼容且性能升级版本,LM2904B也同样如此。在TI LM358B首页综述就有这些型号的spec对比:

LM358、LM358B及其兼容型号spec对比

图7 LM358、LM358B及其兼容型号spec对比

从上图可以看到:

  • 对于Input Offset Voltage:在环境温度是25°C时,LM358B是±3mV;LM358则是±7mV。
  • 对于Input Bias Current:LM358B典型值是10nA,最大值是35nA;LM358典型值是20nA,最大值是250nA;

而对于Input Offset Current的指标,首页综述没有,从完整spec列表中查看,如下:

LM358B的Input Offset Current

图8 LM358B的Input Offset Current

参考资料

参考资料可以从网上搜索获得,主要来自:

  • Microchip AN722
  • Microchip AN723
  • Renesas R13TB0002EU0100
  • TI SLOA011B
  • TILM358LM358B的spec

下一篇,我们应该会讲与Input Voltage Range、Power Supply相关的spec。


可以关注我的微信公众号疯狂的运放,及时收到最新的文章推送。